Xmind Logo
  • Sign In
  • Sign In
  • Sign Up
前往 Xmind 中国大陆官网,以获得适用于你所在位置的服务和内容。
前往
前往
AI模版 2025
抢先体验
Free Download
Free Download Buy Now
Xmind Logo Xmind Logo
  • Features
  • Templates
  • Download
  • Pricing
  • Resources
    • FAQ
    • User Guide
    • Video Tutorial
    • Blog
    • Webinar
  • My Account Xmind
    • My Account
    • Submitted Maps
    • Sign Out
Xmind Logo Xmind Logo
My Account Xmind
  • My Account
  • Submitted Maps
  • Sign Out
  • Features
  • Templates
  • Download
  • Pricing
  • Resources
    • FAQ
    • User Guide
    • Video Tutorial
    • Blog
    • Webinar

Mindmap Gallery

All Languages
All Languages English Español 中文 (简体) Français 中文(繁體) 日本語 Português Deutsch Pусский Italiano Nederlands 한국어 Polski Català ภาษาไทย Euskara Čeština Svenska Tiếng Việt Bahasa Indonesia العربية Other Languages
Le droit de l'UE
Le droit de l'UE
La prévention
La prévention
CESCE Collège Le Luzard 2023-2024
CESCE Collège Le Luzard 2023-2024
Les expertises génétiques version n°1 [1185]
Les expertises génétiques version n°1 [1185]
Firewall
Firewall
Programme des cours
Programme des cours
Action numérique en bibliothèque Jour 1
Action numérique en bibliothèque Jour 1
Echelon territorial
Echelon territorial
LP2I Auto-évaluation _ matrice chrono 3
LP2I Auto-évaluation _ matrice chrono 3
Descriptif du cours
Descriptif du cours
Les Différents Types De Mémoires déf
Les Différents Types De Mémoires déf
Protéger la santé le bien-être et l’environnement   Ce qu'il faut retenir
Protéger la santé le bien-être et l’environnement Ce qu'il faut retenir
Construire un environnement numérique  Ce qu'il faut retenir
Construire un environnement numérique Ce qu'il faut retenir
Résoudre des problèmes techniques  Ce qu'il faut retenir
Résoudre des problèmes techniques Ce qu'il faut retenir
Sécuriser l’environnement numérique  Ce qu'ilfaut retenir
Sécuriser l’environnement numérique Ce qu'ilfaut retenir
Chapitre 1 : Bactériologie général.xmind
Chapitre 1 : Bactériologie général.xmind
Bloom's Taxonomy by Eric Bouchet
Bloom's Taxonomy by Eric Bouchet
Carte des emplois
Carte des emplois
Le monde du Travail
Le monde du Travail
Projet Sport-Santé     (PSS)
Projet Sport-Santé (PSS)
Cholélithiases
Cholélithiases
Mme B , 65 ans, SEP depuis 15 an
Mme B , 65 ans, SEP depuis 15 an
Fièvre prolongée
Fièvre prolongée
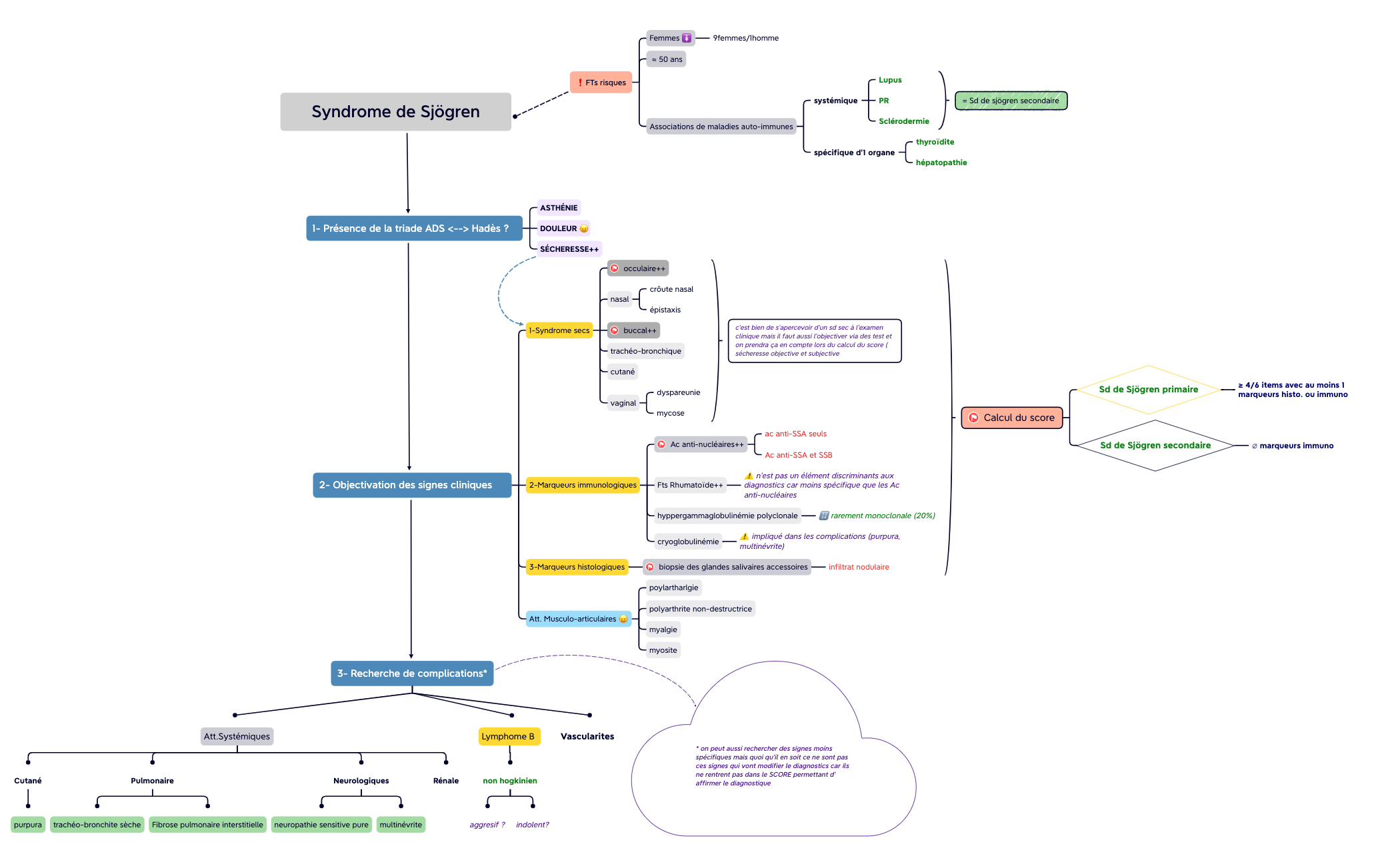
Syndrome de Sjögren
Syndrome de Sjögren
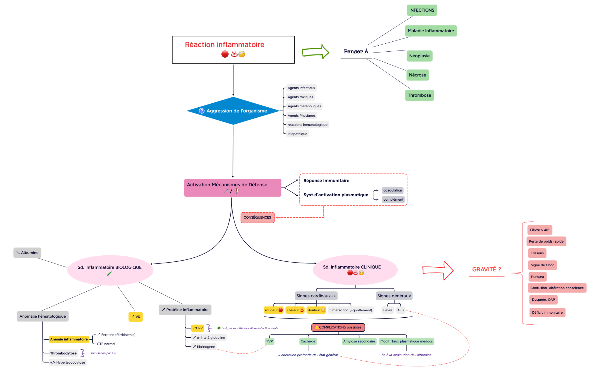
Réaction inflammatoire
Réaction inflammatoire
Helminthiases
Helminthiases
Sclérose en plaque
Sclérose en plaque
Carte emplois IGN-dec22
Carte emplois IGN-dec22
Sémiologie topographique
Sémiologie topographique
CJD et autres maladie à prions
CJD et autres maladie à prions
Neuropathies périphériques
Neuropathies périphériques
Mme B , 65 ans, SEP depuis 15 ans
Mme B , 65 ans, SEP depuis 15 ans
Eskale-dArmor_Arborescence-V2
Eskale-dArmor_Arborescence-V2
Bilan préopératoire
Bilan préopératoire
Identité sociale et personnelle.xmind
Identité sociale et personnelle.xmind
Mme B , 65 ans, SEP depuis 15 an
Mme B , 65 ans, SEP depuis 15 an
Carnet Le Rouge Français .xmind
Carnet Le Rouge Français .xmind
Eskale-dArmor_Arborescence-V2
Eskale-dArmor_Arborescence-V2
Le discours.xmind
Le discours.xmind
site pohème
site pohème
画布 1
画布 1
Macron.xmind
Macron.xmind
原神
原神
Arbre chronologique
Arbre chronologique
Untitled
Untitled
Nombres décimaux
Nombres décimaux
Réunion de l'EP 11-10-22
Réunion de l'EP 11-10-22
Comment imiter l’humilité d’Élisée dans le service sacré
Comment imiter l’humilité d’Élisée dans le service sacré
Live de fin de mandat du Vice Président
Live de fin de mandat du Vice Président
Ishikawa
Ishikawa
Ligne/Droite
Ligne/Droite
CHAPITRE 1 carte mentale
CHAPITRE 1 carte mentale
Chapitre 2
Chapitre 2
CHAPITRE 3 synthese
CHAPITRE 3 synthese
Chapitre 4 Merca
Chapitre 4 Merca
Les modes verbaux
Les modes verbaux
Igotnotim Model
Igotnotim Model
DIARRHEES INFECTIEUSES
DIARRHEES INFECTIEUSES
Carte conceptuelle
Carte conceptuelle
Maladie Parodontale  carte mentale
Maladie Parodontale carte mentale
Conversion_prospects
Conversion_prospects
WEB 2.0 (Web social)
WEB 2.0 (Web social)
Les intelligences multiples
Les intelligences multiples
mon portrait de passeuse d'apprentissage
mon portrait de passeuse d'apprentissage
des crêpes
des crêpes
SUIVI SALARIE
SUIVI SALARIE
LA FICHE DE PAIE
LA FICHE DE PAIE
TD2 Cognitique Brunet, Doche, Rieunier
TD2 Cognitique Brunet, Doche, Rieunier
tales from the bottom of our garden
tales from the bottom of our garden
Zenkit, la gestion de projet modulaire qui dope votre Trello
Zenkit, la gestion de projet modulaire qui dope votre Trello
Ressources graphiques 2017
Ressources graphiques 2017
Lumerys / NSB
Lumerys / NSB
Team JCE
Team JCE
20170425 Point HEBDO EMR
20170425 Point HEBDO EMR
EXPOSÉ ORAL SUR LES OUTILS STRATÉGIQUES POUR FACILITER LES ÉTUDES
EXPOSÉ ORAL SUR LES OUTILS STRATÉGIQUES POUR FACILITER LES ÉTUDES
Histoire de la F.P.C
Histoire de la F.P.C
Voyager, est-ce rencontrer l'autre ou se rencontrer soi-même ?
Voyager, est-ce rencontrer l'autre ou se rencontrer soi-même ?
Identité numérique
Identité numérique
faire le shopping
faire le shopping
Mme Finitia 68 ans
Mme Finitia 68 ans
Éduquer en faveur du développement durable grâce au "Serious gaming"
Éduquer en faveur du développement durable grâce au "Serious gaming"
Créer et utiliser des comptes professionnels sur les réseaux sociaux
Créer et utiliser des comptes professionnels sur les réseaux sociaux
Gaz de Schiste
Gaz de Schiste
Brevet 2017
Brevet 2017
Eduquer au tri sélectif à l'école (maternelle et élementaire)
Eduquer au tri sélectif à l'école (maternelle et élementaire)
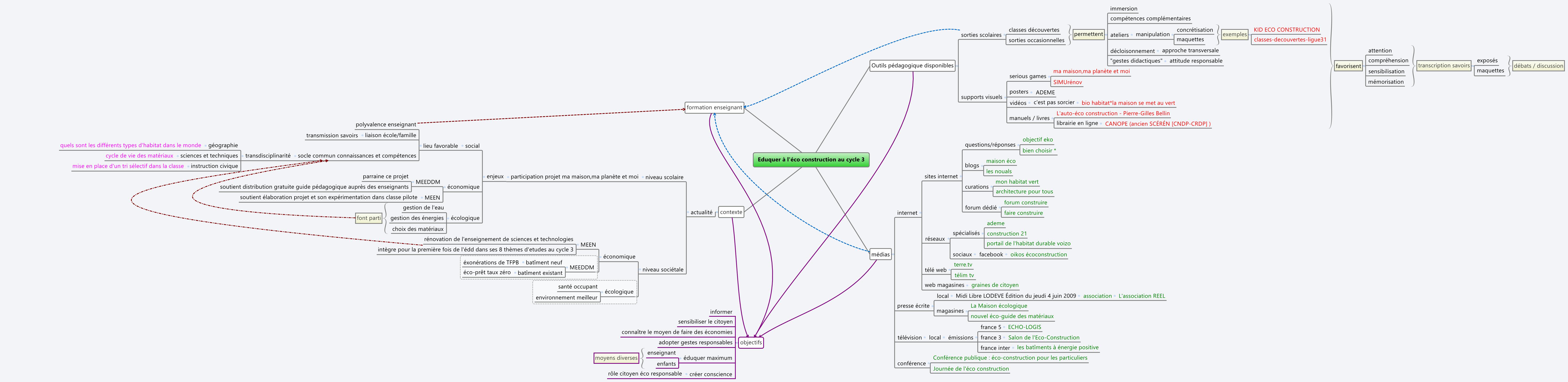
Eduquer à l'éco construction au cycle 3
Eduquer à l'éco construction au cycle 3
Renaissance Rupture avec le Moyen-Age Renouveau dans la façon de penser dans : - l'Art - la Science - la religion - l'archictecture
Renaissance Rupture avec le Moyen-Age Renouveau dans la façon de penser dans : - l'Art - la Science - la religion - l'archictecture
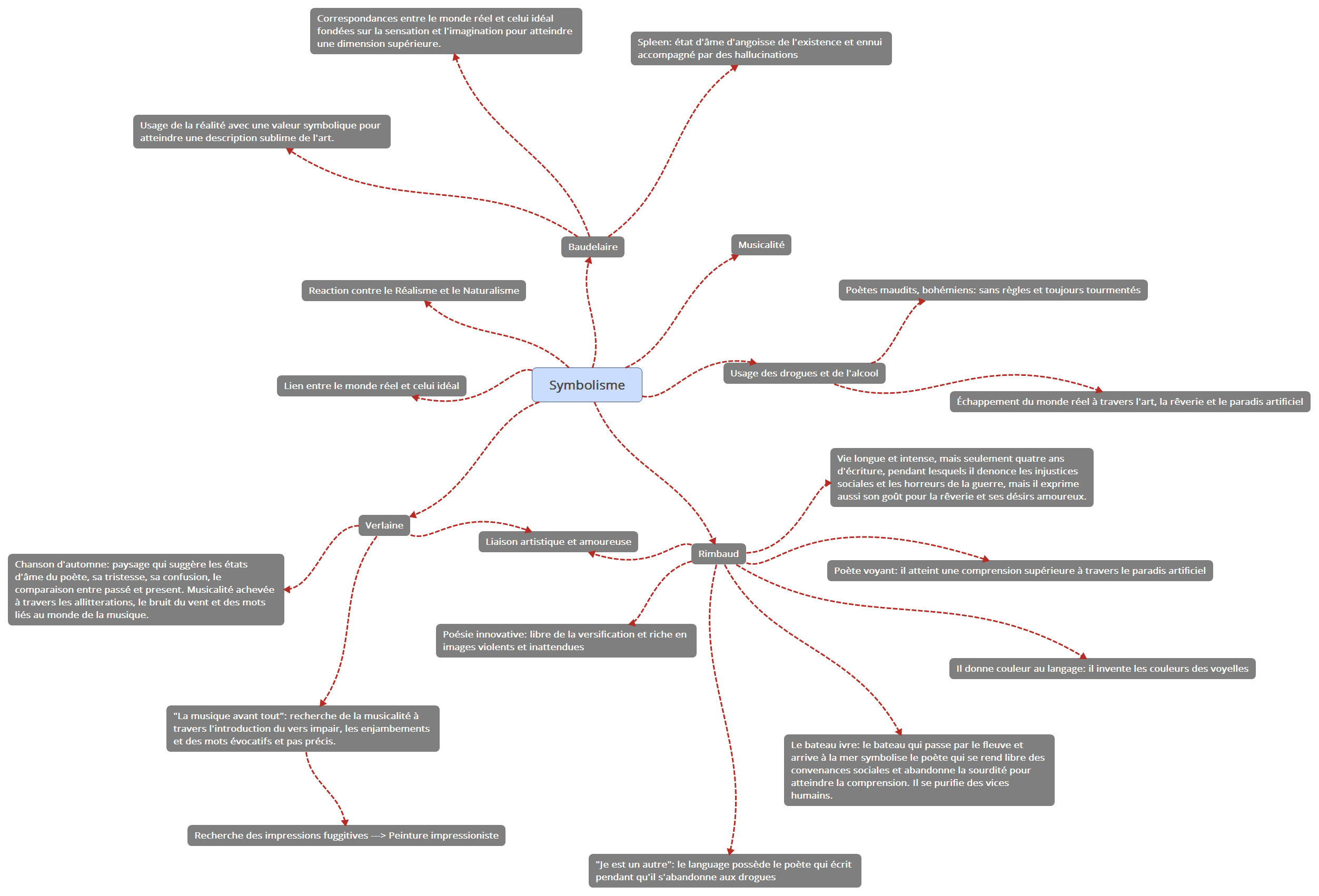
Symbolisme
Symbolisme
La Grise de l'Esprit, "Nous autres, civilisations...", Paul Valéry
La Grise de l'Esprit, "Nous autres, civilisations...", Paul Valéry
Droits voisins
Droits voisins
Incendies, scène 1, Wajdi Mouawad
Incendies, scène 1, Wajdi Mouawad
Relation d'aide
Relation d'aide
Une cantine scolaire durable et écologique
Une cantine scolaire durable et écologique
SENSORWAKE Le réveil olfactif
SENSORWAKE Le réveil olfactif
SENSORWAKE
SENSORWAKE
Candide chapitre 3 La guerre
Candide chapitre 3 La guerre
E-Commerce pour Vetement Enfant
E-Commerce pour Vetement Enfant
Quelles applications possibles pour la fabrication assistée d'images dans un IME ?
Quelles applications possibles pour la fabrication assistée d'images dans un IME ?
Sensibilisation sur les dangers de l'internet
Sensibilisation sur les dangers de l'internet

© 2025 SUPERMIND PTE. LIMITED

Terms of Service Privacy Policy
Products
Features
Xmind for Desktop
Xmind for Mobile
Xmind AI
Mapify
Plans
Pricing
Academia
Team
Enterprise
Nonprofits
Resources
Blog
Templates
Design Resources
Help Center
Company
About Xmind
Contact Us
Partner
Ambassador
Workshop
Webinar

xmind logo © 2006-2025 Xmind Ltd.
Terms of Service Privacy Policy
English
  • Deutsch
  • English
  • Français
  • 日本語
  • 简体中文