Xmind Logo
  • Sign In
  • Sign In
  • Sign Up
前往 Xmind 中国大陆官网,以获得适用于你所在位置的服务和内容。
前往
前往
AI模版 2025
抢先体验
Free Download
Free Download Buy Now
Xmind Logo Xmind Logo
  • Features
  • Templates
  • Download
  • Pricing
  • Resources
    • FAQ
    • User Guide
    • Video Tutorial
    • Blog
    • Webinar
  • My Account Xmind
    • My Account
    • Submitted Maps
    • Sign Out
Xmind Logo Xmind Logo
My Account Xmind
  • My Account
  • Submitted Maps
  • Sign Out
  • Features
  • Templates
  • Download
  • Pricing
  • Resources
    • FAQ
    • User Guide
    • Video Tutorial
    • Blog
    • Webinar
Yang Bo's avatar
Yang Bo [Edit]
0 Featured
84 Public
0 Private
No map yet.
Thumbnail of mind map
但愿婚前我知道:12件预备婚姻的大事
Copy Link Set as private Download Delete
Thumbnail of mind map
306_20240720_如果能活到大选,特朗普就赢了?
Copy Link Set as private Download Delete
Thumbnail of mind map
305_20240713_美国总统大选一夜剧变!摇摆州民调显示,拜登支持率居然在上升?
Copy Link Set as private Download Delete
Thumbnail of mind map
304_20240706_深中通道震撼世界,美国人惊呼:我们需要100年和2万亿美刀!
Copy Link Set as private Download Delete
Thumbnail of mind map
303_20240629_沙特拉开后石油美元时代的序幕,美国要报复!?
Copy Link Set as private Download Delete
Thumbnail of mind map
302_20240622_中欧贸易战开打了吗?
Copy Link Set as private Download Delete
Thumbnail of mind map
301_20240615_“疯狂6月”降息潮起,欧洲右转掀巨浪,重磅决议震动市场!
Copy Link Set as private Download Delete
Thumbnail of mind map
300_20240601_美举起SWIFT制裁的金融核弹,中俄8成的支付结算业务被迫暂停!
Copy Link Set as private Download Delete
Thumbnail of mind map
理财有方
Copy Link Set as private Download Delete
Thumbnail of mind map
299_20240525_伊朗总统坠机身亡:中东格局要洗牌!
Copy Link Set as private Download Delete
Thumbnail of mind map
276_20231104_超级央行周!市场大行情一触即发?
Copy Link Set as private Download Delete
Thumbnail of mind map
282_20231217_加息已死,美联储仍秘不发丧?
Copy Link Set as private Download Delete
Thumbnail of mind map
298_20240518_新的非洲出海之路:一带一路2.0!
Copy Link Set as private Download Delete
Thumbnail of mind map
297_20240510_目标拉法:以色列的“最后之战”?
Copy Link Set as private Download Delete
Thumbnail of mind map
295_20240420_最新决定,以色列报复将“前所未有”,金融市场一夜三惊!
Copy Link Set as private Download Delete
Thumbnail of mind map
时 间 管 理
Copy Link Set as private Download Delete
Thumbnail of mind map
294_20240413_报复与反击,伊以恐怖螺旋在加速;石油与黄金,美元定海双锚要失控?
Copy Link Set as private Download Delete
Thumbnail of mind map
293_20240330_300万亿,钱在哪里?
Copy Link Set as private Download Delete
Thumbnail of mind map
家庭理财手册
Copy Link Set as private Download Delete
Thumbnail of mind map
292_20240323_美联储即将释放重磅信号
Copy Link Set as private Download Delete
Thumbnail of mind map
292_20240323_美联储即将释放重磅信号
Copy Link Set as private Download Delete
Thumbnail of mind map
291_20240316_俄乌大逆转,北约要参战?
Copy Link Set as private Download Delete
Thumbnail of mind map
290_20240309_三月会有天坑吗?
Copy Link Set as private Download Delete
Thumbnail of mind map
289_20240302_罗斯柴尔德的财富与以色列!
Copy Link Set as private Download Delete
Thumbnail of mind map
36.《乌合之众》
Copy Link Set as private Download Delete
Thumbnail of mind map
287_20240203_“美国内战”最新篇:拜登认怂,州长跑路?谁赢了?
Copy Link Set as private Download Delete
Thumbnail of mind map
286_20240120_台湾省选举尘埃落定,未来如何发展?
Copy Link Set as private Download Delete
Thumbnail of mind map
285_20240113_一线城市首发房票!棚改2.0标配?能带动楼市吗?
Copy Link Set as private Download Delete
Thumbnail of mind map
284_20240106_美国在红海开战,伊朗军舰入场!
Copy Link Set as private Download Delete
Thumbnail of mind map
283_20231223_为什么菲律宾和中国不亲?
Copy Link Set as private Download Delete
Thumbnail of mind map
微课堂音频-281 - 委内瑞拉和圭那亚:第三场战争?
Copy Link Set as private Download Delete
Thumbnail of mind map
280_20231202_本周OPEC+会议决定年底油价
Copy Link Set as private Download Delete
Thumbnail of mind map
279_20231125_阿根廷特朗普当选:不要渐进,要剧变!
Copy Link Set as private Download Delete
Thumbnail of mind map
278_20231118_APEC峰会:凤箫声动,一夜鱼龙舞!
Copy Link Set as private Download Delete
Thumbnail of mind map
277_20231111_世界秩序的叙事之战
Copy Link Set as private Download Delete
Thumbnail of mind map
271_20230923_为何国内金价与国际“脱钩”?
Copy Link Set as private Download Delete
Thumbnail of mind map
269_20230909_ 钻石与黄金,谁更恒久远?
Copy Link Set as private Download Delete
Thumbnail of mind map
272_20231007_直播答疑
Copy Link Set as private Download Delete
Thumbnail of mind map
275_20231028_中美科技战愈演愈烈:鹿死谁手,尚未可知!
Copy Link Set as private Download Delete
Thumbnail of mind map
274_20231021_一带一路峰会:发展是机会,更是权利!
Copy Link Set as private Download Delete
Thumbnail of mind map
273_20231014_阿以冲突会升级为第六次中东战争吗?
Copy Link Set as private Download Delete
Thumbnail of mind map
270_20230916_非洲将向何处去?
Copy Link Set as private Download Delete
Thumbnail of mind map
成为精力管理的高手
Copy Link Set as private Download Delete
Thumbnail of mind map
268_20230902_日本核污水排海,海鲜还敢吃吗?
Copy Link Set as private Download Delete
Thumbnail of mind map
265_20230812_直播答疑
Copy Link Set as private Download Delete
Thumbnail of mind map
267_20230826_公开课:中国如何进行债务大重组?
Copy Link Set as private Download Delete
Thumbnail of mind map
266_20230819_“白衣天使”秒变“堕落天使”?问题在哪?
Copy Link Set as private Download Delete
Thumbnail of mind map
264_20230805_如何面对逆全球化的暴风骤雨?
Copy Link Set as private Download Delete
Thumbnail of mind map
263_20230729_波兰欲点火药桶,东欧局势步步惊心
Copy Link Set as private Download Delete
Thumbnail of mind map
262_20230722_2023下半年经济会更好吗?
Copy Link Set as private Download Delete
Thumbnail of mind map
260_20230701_全球化“道反而动”,动中生变?
Copy Link Set as private Download Delete
Thumbnail of mind map
250_20230408_百年大变局,远东大开发与东北再振兴
Copy Link Set as private Download Delete
Thumbnail of mind map
248_20230325_美联储的噩梦:反通胀,还是保银行?这是一个问题
Copy Link Set as private Download Delete
Thumbnail of mind map
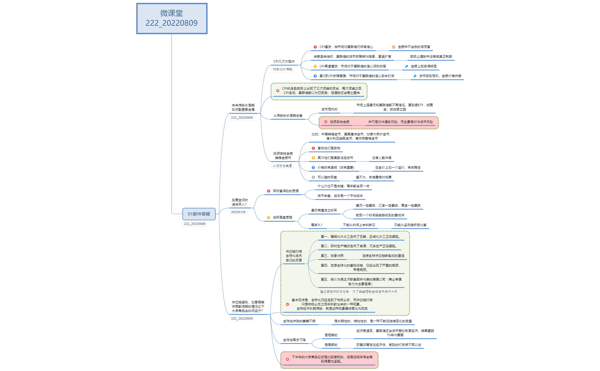
222_20220809_2022宋鸿兵年中分析会-专题直播答疑
Copy Link Set as private Download Delete
Thumbnail of mind map
247_20230318_美国银行危机究竟将走向何方?
Copy Link Set as private Download Delete
Thumbnail of mind map
246_20230311_2023年中国经济:目标已定曲折前行
Copy Link Set as private Download Delete
Thumbnail of mind map
245_20230304
Copy Link Set as private Download Delete
Thumbnail of mind map
244_20230225
Copy Link Set as private Download Delete
Thumbnail of mind map
243_20230217
Copy Link Set as private Download Delete
Thumbnail of mind map
242_20230211
Copy Link Set as private Download Delete
Thumbnail of mind map
241期_2023年02月05日
Copy Link Set as private Download Delete
Thumbnail of mind map
240期_2023年01月28日 2022年终盛典_专题答疑
Copy Link Set as private Download Delete
Thumbnail of mind map
239期_2023年01月07日 ChatGPT- 人工智能 将如何影响我们的生活?
Copy Link Set as private Download Delete
Thumbnail of mind map
238期_2022年12月24日 如何避免另一次世界大战
Copy Link Set as private Download Delete
Thumbnail of mind map
237_20221216 美国核聚变获重大突破, 能源革命即将颠覆世界?
Copy Link Set as private Download Delete
Thumbnail of mind map
231_20221105 直播答疑
Copy Link Set as private Download Delete
Thumbnail of mind map
二種外務員
Copy Link Set as private Download Delete
Thumbnail of mind map
135战法
Copy Link Set as private Download Delete
Thumbnail of mind map
232_20221112 美国中期选举 之后的世界变局
Copy Link Set as private Download Delete
Thumbnail of mind map
236_20221209 黑石突遭挤兑 BIS惊爆80万亿美元黑洞 金融市场究竟埋了多少雷?
Copy Link Set as private Download Delete
Thumbnail of mind map
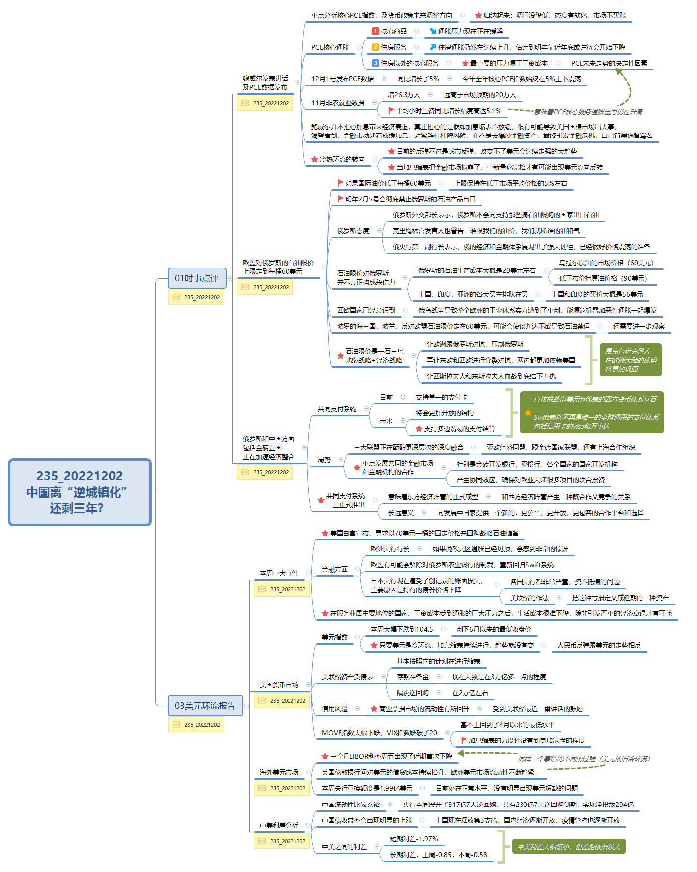
235_20221202 中国离“逆城镇化” 还剩三年?
Copy Link Set as private Download Delete
Thumbnail of mind map
234_20221126 台积电变身“美积电”, 芯片冷战再升级
Copy Link Set as private Download Delete
Thumbnail of mind map
微课堂 230_20221029
Copy Link Set as private Download Delete
Thumbnail of mind map
233_20221119 房企大回血,楼市向何方?
Copy Link Set as private Download Delete
Thumbnail of mind map
微课堂 226_20220916
Copy Link Set as private Download Delete
Thumbnail of mind map
41. 《银行的秘密》
Copy Link Set as private Download Delete
Thumbnail of mind map
微课堂 225_20220903
Copy Link Set as private Download Delete
Thumbnail of mind map
01_量化引论
Copy Link Set as private Download Delete
Thumbnail of mind map
爱的五种语言
Copy Link Set as private Download Delete
Thumbnail of mind map
轻松入睡 远离失眠困扰
Copy Link Set as private Download Delete
Thumbnail of mind map
运动健身的真相
Copy Link Set as private Download Delete
Thumbnail of mind map
如何做到健康饮食
Copy Link Set as private Download Delete
Thumbnail of mind map
日本签证种类和签证手续
Copy Link Set as private Download Delete
Thumbnail of mind map
良好的人際關係
Copy Link Set as private Download Delete
No map yet.
No map yet.

© 2025 SUPERMIND PTE. LIMITED

Terms of Service Privacy Policy
Products
Features
Xmind for Desktop
Xmind for Mobile
Xmind AI
Mapify
Plans
Pricing
Academia
Team
Enterprise
Nonprofits
Resources
Blog
Templates
Design Resources
Help Center
Company
About Xmind
Contact Us
Partner
Ambassador
Workshop
Webinar

xmind logo © 2006-2025 Xmind Ltd.
Terms of Service Privacy Policy
English
  • Deutsch
  • English
  • Français
  • 日本語
  • 简体中文